
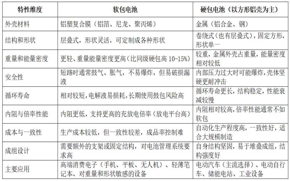
硬包电池通常指方形铝壳/钢壳电池,拥有一个坚硬的金属外壳;软包电池是使用铝塑复合膜作为外壳,质地柔软,可以发生一定形变,下面天勤小编带大家进行详细对比:

一、软包电池的优缺点:
1、高能量密度与轻量化:这是其较大的优势。铝塑膜外壳非常薄且轻,使得电池在相同重量下能储存更多电能,非常适合追求便携的设备。
2、设计灵活:可以根据产品内部空间被设计成各种形状(如弯曲、超薄等),充分利用设备空间。
3、安全性较好:理论上,当电池发生热失控时,软包电池会先鼓包胀气,释放内部压力,而不是像硬壳电池那样瞬间爆炸。但这并不意味着它绝对安全,鼓包后也可能破裂、起火。
4、内阻低:放电性能好,效率高。
5、机械强度差:外壳易被刺穿、划伤,导致漏液或短路。
6、一致性难控制:生产工艺对水分和杂质敏感,导致批量生产时电芯之间的一致性不如硬包电池,这对电池包的整体性能和寿命是挑战。
7、易鼓包:在寿命末期或不当使用(如过充过放)后,容易发生鼓包现象。
8、成组成本高:单个电芯很软,需要额外的结构件来固定和保护,才能组成电池包,增加了系统集成成本和复杂度。
二、硬包电池(方形铝壳)的优缺点:
1、结构稳固,可靠性高:金属外壳提供了优异的机械保护,耐冲击、耐震动,不易破损。
2、一致性好:成熟的自动化生产线可以保证大批量生产时电芯质量高度一致,这对于需要成百上千个电芯串联的电动汽车至关重要。
3、循环寿命长:坚固的结构和稳定的内部环境使其寿命更长。
4、成组相对简单:像“砖块”一样容易堆叠,模块化设计方便,系统结构强度高。
5、重量和能量密度:金属外壳重,降低了系统的重量能量密度。
6、形状固定:只能是标准的方形,难以适应特殊的内部空间设计。
7、安全性风险:如果内部压力骤增,泄压阀若未能及时开启,坚硬的壳体可能导致电池发生爆炸。
8、内阻较高:由于结构和壳体的原因,内阻通常比同类型的软包电池大。
追求轻薄、高能量密度、形状灵活,优先选择软包电池,典型应用:智能手机、可穿戴设备、高端超极本。追求高可靠性、长寿命、大批量生产的一致性、结构强度,优先选择硬包电池。典型应用:绝大多数电动汽车、电动工具、储能系统。
需要注意的是,技术是不断发展的。软包电池在改进其一致性和抗鼓包能力,并通过新材料的应用提升寿命;硬包电池也在通过“刀片电池”等技术(本质是长条形的方形铝壳电池)来提升能量密度和空间利用率。两者之间的竞争和融合仍在继续。